编号NO:A10-0001
2020年 蔚来汽车维修手册 01(会员后面更新)
- 关 键 字 :蔚来汽车,ES8,维修手册,用户手册,电池,空调,车身,钣金,线束,转向,制动
- 本套资源:本站SVIP和VIP都能下载自学钻研, 资源种类繁多, 自行研究!更新不断, 勤则利, 荒则废!
- 本站资源:都来之不易,都在为您节省时间, 节约开支, 减轻生活工作压力!有条件请支持购买正版!
- 特别提醒:仅限本站会员, 专业技术无偿学习、更新、进步, 禁止外传, 禁止商用!否则永久黑名单!



资料详细目录:
| 名称 |
| 【汽修工程师】 2020年蔚来ES8-转向系统-05-转向柱.pdf |
| 【汽修工程师】 2020年蔚来ES8-转向系统-04-转向机.pdf |
| 【汽修工程师】 2020年蔚来ES8-制动系统-05-后制动器.pdf |
| 【汽修工程师】 2020年蔚来ES8-制动系统-02-踏板总成.pdf |
| 【汽修工程师】 2020年蔚来ES8--一般信息-04-车辆信息.pdf |
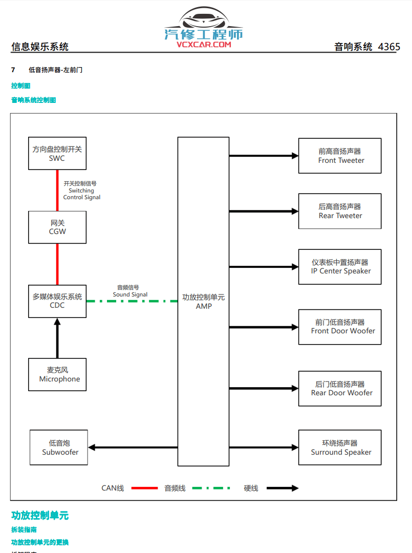
| 【汽修工程师】 2020年蔚来ES8-信息娱乐系统-03-音响系统.pdf |
| 【汽修工程师】 2020年蔚来ES8-线束-26-网络系统.pdf |
| 【汽修工程师】 2020年蔚来ES8-线束-03-接插件信息.pdf |
| 【汽修工程师】 2020年蔚来ES8-线束-02-定位图.pdf |
| 【汽修工程师】 2020年蔚来ES8-线束-01-主线束总成.pdf |
| 【汽修工程师】 2020年蔚来ES8维修手册电路图2020年蔚来ES8-02-车身门盖系统-05-电机罩和尾门-电机罩.pdf |
| 【汽修工程师】 2020年蔚来ES8维修手册电路图2020年蔚来ES8-02-车身门盖系统-04-电机罩和尾门-规格.pdf |
| 【汽修工程师】 2020年蔚来ES8维修手册电路图2020年蔚来ES8-02-车身门盖系统-01-侧门-规格.pdf |
| 【汽修工程师】 2020年蔚来ES8-上部装饰件-04-进气格栅.pdf |
| 【汽修工程师】 2020年蔚来ES8-上部装饰件-01-规格.pdf |
| 【汽修工程师】 2020年蔚来ES8-冷却系统-01-规格.pdf |
| 【汽修工程师】 2020年蔚来ES8-空调系统-09-空调控制.pdf |
| 【汽修工程师】 2020年蔚来ES8-空调系统-07-后空调箱.pdf |
| 【汽修工程师】 2020年蔚来ES8-电源分布-04-电源插座.pdf |
| 【汽修工程师】 2020年蔚来ES8-电池蓄能系统-24-防爆阀.pdf |
| 【汽修工程师】 2020年蔚来ES8-电池蓄能系统-13-电源分配单元(70KWh).pdf |
| 【汽修工程师】 2020年蔚来ES8-车身系统-02-车辆进入.pdf |
| 【汽修工程师】 2020年蔚来ES8-车身钣金-01-白车身.pdf |
| 【汽修工程师】 2020年蔚来ES8-侧门-前侧门-34-前门防撞.pdf |
| 【汽修工程师】 2020年蔚来ES8-侧门-前侧门-06-前门锁.pdf |
| 【汽修工程师】 2020年蔚来ES8-侧门-前侧门-01-规格.pdf |
| 【汽修工程师】 2020年蔚来ES8-侧门-后侧门-31-后门钣金总成.pdf |
| 【汽修工程师】 2020年蔚来ES8-01-泊车辅助.pdf |
| 【汽修工程师】 2019-2020蔚来ES8用户手册.pdf |
| 【汽修工程师】 2018-2019蔚来ES8原厂用户手册.pdf |
30 文件 - 131.240 MB
详细资料,本站会员请下载观看!
免费+学习,学好技术!
关注+收藏,更新不断!





谢谢
非常感谢楼主分享蔚来汽车资料