编号NO:A10-0010
2024 威迈斯充电机跑板电路图+维修指导书
底板 电源板 主控板 PFC驱动板 PFC故障
![📂充电机 | 故障维修+电路图 2024年 威迈斯充电机跑板电路图76份+故障维修30页 [底板 电源板 主控板 PFC驱动板 PFC故障]](https://www.vcxcar.com/wp-content/uploads/2099/05/1689013330-yetougg2.jpg)
简 介 说 明 [Information]
汽修专业-百万级体验课!
名师课程助推,自学勿传!
查 询 关 键 字 [Keywords]
威迈斯 底板 电源板 主控板 PFC驱动板 PFC故障
资料详细目录 [Inventory]
![📂充电机 | 故障维修+电路图 2024年 威迈斯充电机跑板电路图76份+故障维修30页 [底板 电源板 主控板 PFC驱动板 PFC故障]](https://www.vcxcar.com/wp-content/uploads/2024/10/A10-0010_20240907_131805.jpg)
威迈斯VAILD系列充电机故障维修指导书目录
第一章:威迈斯充电机各项参数
第二章:威迈斯充电机离线驱动方法
第三章:底板,电源板,主控板,PFC驱动板器件拓扑图
第四章:底板,电源板,主控板,PFC驱动板离板测试正常参数
第五章:整机的故障判断和故障锁定
第六章:PFC故障,输出整流故障维修
第七章:CAN 通讯故障,CP 信号故障维修
第八章:不带载故障维修
第九章:DCDC 故障维修
第十章:电源板,主控板,PFC驱动板故障判断和维修
第十一章:维修心得分享
电路图
威迈斯主功率电路电路图
威迈斯同步整流驱动
威迈斯输出电压电流采样电路
威迈斯交流电电压采样电路
威迈斯交流电电流采样电路
威迈斯继电器控制电路
威迈斯电源小板电路图
威迈斯电源唤醒和通讯电路
威迈斯PFC驱动电路
威迈斯PFC电源小板电路
威迈斯PFC电压采样电路
威迈斯PFC电流采样电路
威迈斯LLC控制电路
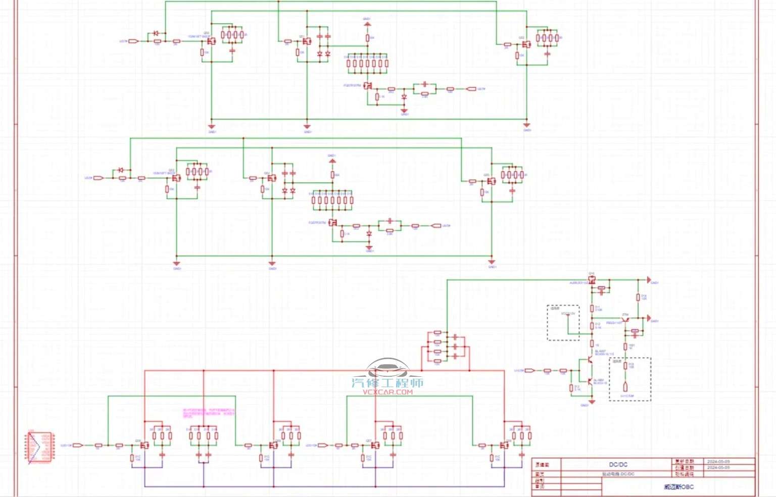
威迈斯DCDC主功率电路图
威迈斯DCDC控制电路
威迈斯CCCP信号检测电路
来源网络,禁止外传!
如有侵犯,联系删除!
![📂充电机 | 故障维修+电路图 2024年 威迈斯充电机跑板电路图76份+故障维修30页 [底板 电源板 主控板 PFC驱动板 PFC故障]](https://www.vcxcar.com/wp-content/uploads/2023/07/1689012650-yeweigg_1.jpg)


