编号NO:A20-0010
2023 商用汽车空调检测与维修】
送风 制冷 暖风 压缩机 控制器
![📂商用车 | 空调 2023.3 商用汽车空调检测与维修_208页(48M)[送风 制冷 暖风 压缩机 控制器]](https://www.vcxcar.com/wp-content/uploads/2099/05/1689013330-yetougg2.jpg)
简 介 说 明 [Information]
百万级培训课!名师课程助推!
查 询 关 键 字 [Keywords]
送风 制冷 暖风 压缩机 控制器
资料详细目录 [Inventory]
项目一 商用汽车空调性能检测与维修
任务1 送风装置性能检测与维修
任务2 制冷装置性能检测与维修
任务3 制冷装置泄漏检测与维修
任务4 采暖装置检测与维修
任务5 动力传递装置与管路检测与维修
项目二 商用汽车手动空调检测与维修
任务1 送风异常故障检测与维修…
任务2 气流分配异常故障检测与维修
任务3 制冷异常故障检测与维修
任务4 暖风异常故障检测与维修
项目三 商用汽车自动空调检测与维修
任务1 温度传感器信号异常故障检测与维修
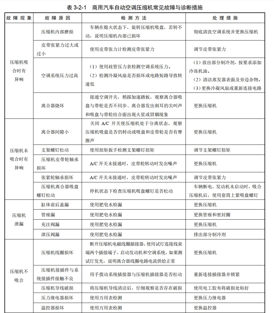
任务2压缩机不工作故障检测与维修
任务3 暖风水阀电机工作异常故障检测与维修
任务4 模式同服电机工作异常故障检测与维修
任务5 鼓风机工作不正常故障检测与维修
任务6内外循环伺服电机故检测与维修
项目四 商用汽车驻车空调检测与维修
任务1 驻车空调使用与维护
任务2 驻车空调压缩机工作异常检测与维修
任务3 差速锁控制器故障检测与维修
任务4 独立暖风系统故障诊断与维修
![📂商用车 | 空调 2023.3 商用汽车空调检测与维修_208页(48M)[送风 制冷 暖风 压缩机 控制器]](https://www.vcxcar.com/wp-content/uploads/2025/01/A20-0010-4.webp)
来源网络,禁止外传!
如有侵犯,联系删除!
![📂商用车 | 空调 2023.3 商用汽车空调检测与维修_208页(48M)[送风 制冷 暖风 压缩机 控制器]](https://www.vcxcar.com/wp-content/uploads/2023/07/1689012650-yeweigg_1.jpg)


