编号NO:A13-0006
2022年 AT OBD自动变速箱故障代码分析引导维修方法(380页 923M)
- 关 键 字 :OBD自动变速箱故障代码含义分析引导维修方法
- 本套资源:本站SVIP和VIP都能下载自学钻研, 资源种类繁多, 自行研究!更新不断, 勤则利, 荒则废!
- 本站资源:都来之不易,都在为您节省时间, 节约开支, 减轻生活工作压力!有条件请支持购买正版!
- 特别提醒:仅限本站会员, 专业技术无偿学习、更新、进步, 禁止外传, 禁止商用!否则永久黑名单!

资料详细目录:(网站内可搜索关键字查询资料)
气修工程师
VCXCAR.COM
OBD-II
自动变速器故障代码含义分析引导维修方法
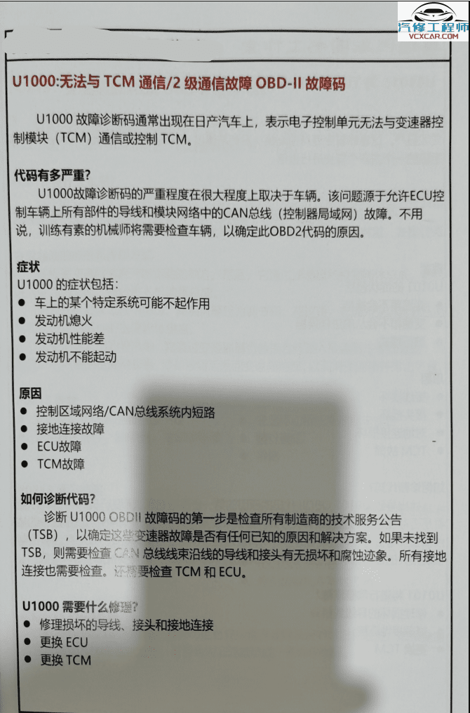
U1000 U0101故障码
P0218 P0700 P0701 P0702 P0703故障码
P0705 P0705 P0706 P0707 P0708故障码
P0709 P0710 P0711 P0712 P0713故障码
P0714 P0715 P0716 P0717 P0718故障码
P0719 P0720 P0721 P0722 P0723故障码
P0724 P0725 P0726 P0727 P0728故障码
P0729 P0730 P0731 P0733 P0734故障码
P0735 P0736 P0738 P0739 P0740故障码
P0741 P0742 P0743 P0744 P0745故障码
P0746 P0747 P0748 P0749 P0750故障码
P0751 P0752 P0753 P0754 P0755故障码
P0756 P0757 P0758 P0759 P0760故障码
P0761 P0762 P0763 P0764 P0765故障码
P0766 P0767 P0768 P0769 P0770故障码
P0776 P0777 P0778 P0779 P0780故障码
P0771 P0772 P0773 P0774 P0775故障码
P0781 P0782 P0783 P0784 P0785故障码
P0786 P0787 P0788 P0789 P0790故障码
P0791 P0792 P0793 P0794 P0795故障码
P0796 P0797 P0798 P0799 P1810故障码.
P1811 P1812 P1814 P1817 P1818故障码
P1819 P1820 P1821 P1822 P1823故障码.
P0824 P0825 P0826 P0827 P0829故障码
P0840 P0841 P0842 P0843 P0844故障码.
P0845 P0846 P0847 P0848 P0849故障码
P0850 P0851 P0852 P0854 P0856故障码
●P0857P0858P0859P0860P0861故障码
●P0862P0863P0864P0865P0866故障码
●P0867P0868P0869P0870P0871故障码
●P0872P0873P0874P0875P0877故障码
●P0878p0879P0880P0881P0882故障码
●P0883P0884P0885P0886P0887故障码.
●P0888P0889P0890P0891P0892故障码
●P0893P0894P0895P0896P0897故障码.
●P0898P0899P0900P0901P0902故障码
●P0903P0904P0905P0906P0907故障码
●P0908P0909P0910P0911P0912故障码,
●P0913P0914P0915P0916P0917故障码
●P0918P0919P0920P0921P0922故障码
●P0923P0924P0925P0926P0927故障码
●P0928P0929P0930P0931P0932故障码
●P0933P0934P0935P0936P0937故障码
●P0939P0940P0941P0942P0943故障码
●P0944P0945P0946P0947P0948故障码
●P0949P0950P0952P0953P0954故障码,
●P0955P0956P0958P0959P0960故障码.
●P0961P0962P0963P0964P0965故障码
●P0966P0967P0968P0969P0970故障码.
●P0971P0972P0973P0974P0975故障码
●P0976P0977P0978P0979P0980故障码
●P0981P0982P0983P0984P0985故障码
●P0986P0987P0988P0989P0990故障码
●P0991P0992P0993P0994P0995故障码
●P0996P0997P0998P0999P1702故障码.
●P1703P1705P1706P1710P1716故障码.
●P1721P1730P1752P1754P1757故障码
●P1759P1762P1764P1767P1769故障码
●P1772P1774P1821P1822P1823故障码
·P1824 P1825 P1831 P1822 P1833故障码.
·P1834 P1835 P1836 P1827 P1842故障码.
·P1843 P1844 P1845 P1847 P1850故障码.
·P1853 P1860 P1864 P1866 P1870故障码.
·P1871 P1873 P1874 P1886 P1887故障码.
·P1890 P1891 P2700 P2701 P2702故障码.
·P2703 P2704 P2705 P1706 P1710故障码.
·P2711 P2712 P2713 P2714 P2715故障码
·P2716 P2717 P2718 P2719 P2720故障码.
P2721 P2722 P2723 P2724 P2725故障码.
·P2726 P2727 P2728 P2729 P2730故障码.
·P2731 P2732 P2733 P2734 P2735故障码.
·P2736 P2737 P2738 P2739 P2740故障码.
·P2741 P2742 P2743 P27414 P2745故障码.
·P2746 P2747 P2748 P2749 P2750故障码.
·P2752 P2753 P2754 P2755 P2756故障码.
·P2757 P2758 P2759 P2760 P2761故障码.
·P2762 P2763 P2764 P2765 P2766故障码.
·P2768 P2769 P2770 P2775 P2776故障码.
P2777 P2778 P2779 P2780 P2781故障码.
·P2782 P2783 P2784 P2786 P2787故障码.
·P2788 P2789 P2790 P2791 P2792故障码
P2793 P2794 P2795故障码
详细资料,本站会员请下载观看!
来源网络,禁止外传!
如有侵犯,联系删除!




